在药物研发和疾病治疗领域,肝脏作为药物代谢的核心器官,其功能模拟一直是科研界关注的焦点。传统药物评估依赖动物实验和临床反馈,成本高、周期长,而器官芯片技术的兴起为体外模拟人体生理提供了新途径。
近日,中国科学院大学温州研究所、南京大学医学院、河南省科学院等联合研究团队提出了一种基于高精度3D打印的仿生血管化肝脏芯片,通过模拟肝小叶的复杂结构,实现了高效药物诱导肝损伤(DILI)筛查。该技术依托摩方精密面投影微立体光(PμSL)技术构建了微血管网络,为肝脏生理研究带来了革命性进展。该研究以“Microperfused Biomimetic Liver-on-a-Chip for High-Throughput Hepatotoxicity Screening”为题,发表于国际知名期刊《Small》上。
肝脏芯片的核心挑战在于如何更精确地模拟肝脏的生理环境。传统芯片设计仅实现简单的多细胞共培养和物质交换,难以复现肝小叶的精细结构。本研究从肝小叶的径向肝板和血窦分布中获得灵感,利用摩方精密的microArch® S230(精度:2 μm)打印出具有多层毛细血管网络的芯片。芯片内部包含五层结构,每层设有14条平行毛细通道,通道直径仿照血管设计,内径80 μm、外径120 μm,并分布有梯形微孔(长度约10 μm,间隔300 μm),确保营养和氧气的均匀扩散(图2)。

图1. 用于药物性肝损伤筛查的仿生肝脏芯片系统的示意图。

图2. 仿生血管化芯片的特性描述。
这一仿生设计通过微流体灌注系统维持细胞环境的稳定。芯片安装于定制夹具中,连接微注射泵实现连续灌注,模拟体内血液流动。实验显示,在微灌注条件下,人诱导多能干细胞衍生的肝细胞(hiPSC-Heps)相比传统2D培养表现出更优的生理状态和功能。hiPSC-Heps通过阶段性细胞因子诱导分化,从定型内胚层经肝祖细胞成熟为肝细胞,其白蛋白(ALB)和尿素合成能力显著提升,且基因表达水平接近原代人肝细胞(PHHs)。

图3. 人诱导多能干细胞来源的肝细胞的特性分析。
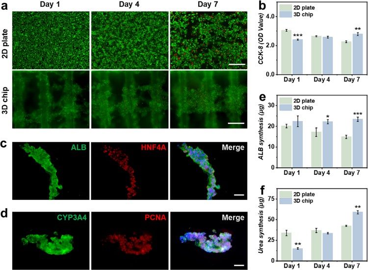
细胞培养实验进一步验证了芯片的优异性。hiPSC-Heps在3D芯片中培养7天后,活死染色显示细胞存活率高达90%以上,而2D培养因接触抑制导致大量死亡。免疫荧光染色表明,3D培养的细胞高表达HNF4A、PCNA等增殖标记,以及ALB和CYP3A4等肝功能关键蛋白。功能上,3D培养细胞的ALB分泌稳定,尿素合成持续增长,且糖原储存和吲哚菁绿(ICG)转运能力显著优于2D对照组。这些结果凸显了3D微环境在促进细胞极性和功能成熟中的作用(图4)。

图4. 对在二维培养板和三维芯片上培养的hiPSC-Heps的评估。
为模拟肝脏的复杂微环境,研究还构建了hiPSC-Heps、肝星状细胞(LX-2)和人脐静脉内皮细胞(HUVECs)的共培养系统。HUVECs自组装形成血管网络,与肝细胞交互作用,仿照Disse空间结构。共培养条件下,肝细胞的ALB和尿素合成能力进一步提升,且药物代谢相关基因表达上调,证实了多细胞协同对肝功能的增强效应。
在应用层面,研究团队集成浓度梯度芯片与肝脏芯片,建立了高通量DILI筛查平台。浓度梯度芯片通过五通道设计生成0-40 mM的对乙酰氨基酚(APAP)梯度,用于模拟急性和慢性肝损伤。结果显示,3D灌注培养系统对APAP毒性更敏感,在20 mM以上浓度时细胞死亡率超过80%,且谷胱甘肽(GSH)水平下降,ALT和AST指标升高。慢性毒性实验中,低浓度APAP长期暴露导致细胞活性逐渐丧失,证明该平台能有效预测药物毒性的时间依赖性。
总结:这项研究通过摩方精密微纳3D打印技术打造的仿生血管化肝脏芯片,不仅高度模拟了肝脏生理结构,还提升了细胞功能和药物筛查效率。未来,通过内皮化血管网络和空间分区设计,该芯片有望发展为肝衰竭模型,推动肝脏疾病机制研究和药物开发。这一创新平台为药物毒性评估提供了高效、可靠的体外工具,展现了器官芯片技术在精准医疗中的广阔前景。